您现在所在的位置 : 首页 > 汕尾市统计局 > 政务公开 > 业务工作 > 行政执法
广东省统计局关于印发《广东省统计局企业统计信用管理办法》的通知
2023-07-11 15:06           来源: 本网          发布机构:汕尾市统计局 【字体:   打印

11.png

12.png

13.png

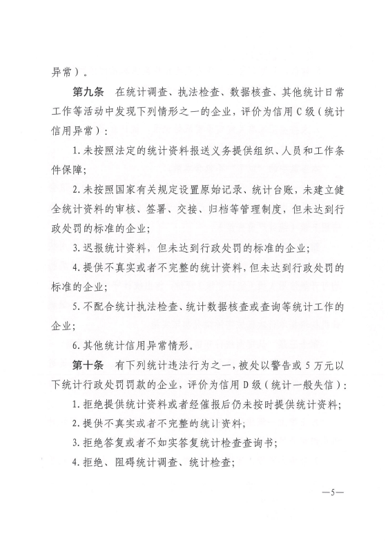
14.png

15.png

16.png

17.png

18.png

扫一扫在手机打开当前页

主办:汕尾市统计局   粤公网安备 44150202000004号   粤ICP备05063439号   网站标识码:4415000052    网站地图
Copyright shanwei.gov.cn All Rights Reserved   电话:0660-3379158 地址:市政府大楼502室
统计违法行为举报电话:0660-3379058  统计违法行为举报邮箱:swtj_zcfg@126.com

站点访问量:- 稿件访问量:- 统计代码:

您访问的链接即将离开“汕尾市人民政府”门户网站,是否继续?

Baidu
map