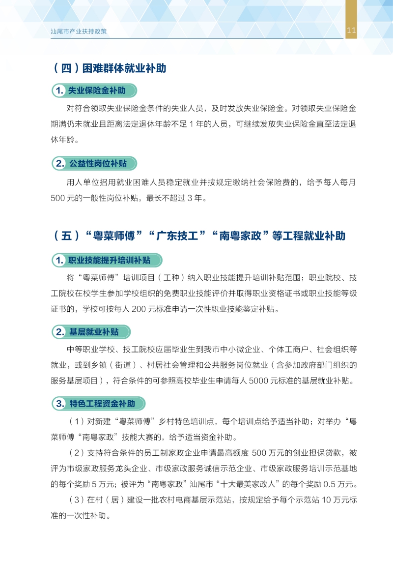
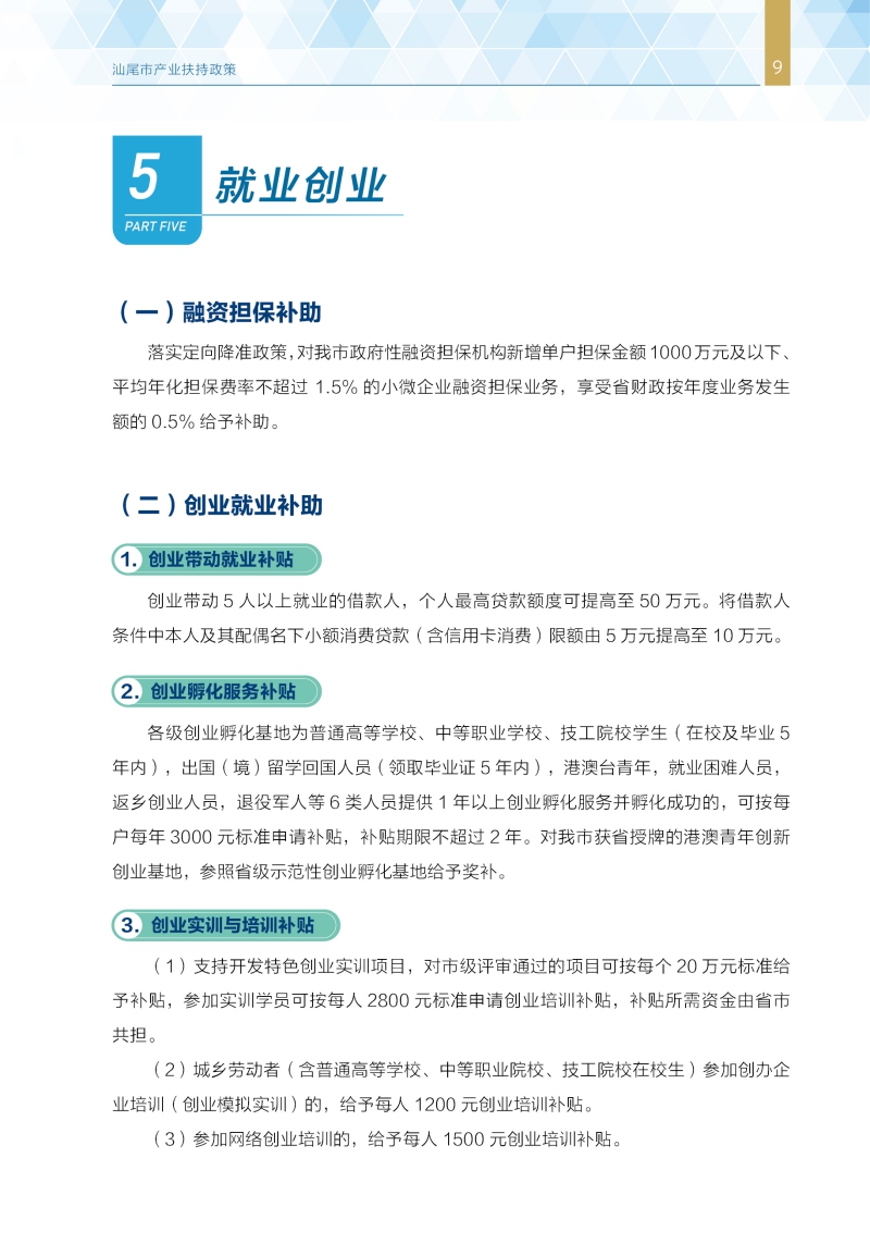
首页
组织机构
政务信息
政务公开
政务服务
走进汕尾
城市名片
资源优势
产业园区
投资服务
互动交流
网上信访
局长信箱
调查征集
解读回应
12345政府服务热线
当前位置:
首页
>
汕尾市投资促进局
>
首页
>
五公开
汕尾市产业扶持政策
2023-10-11 21:23
来源: 汕尾市投资促进局
发布机构: 汕尾市投资促进局
【字体:
大
中
小
】
扫一扫在手机打开当前页
【TOP】
【打印页面】
【关闭页面】
您访问的链接即将离开“汕尾市投资促进局”门户网站,是否继续?
map