中国政府网 广东省政府网 汕尾市政府网
您现在所在的位置 : 首页 > 汕尾市应急管理局 > 政务公开 > 重点领域信息公开 > 生产安全事故调查报告
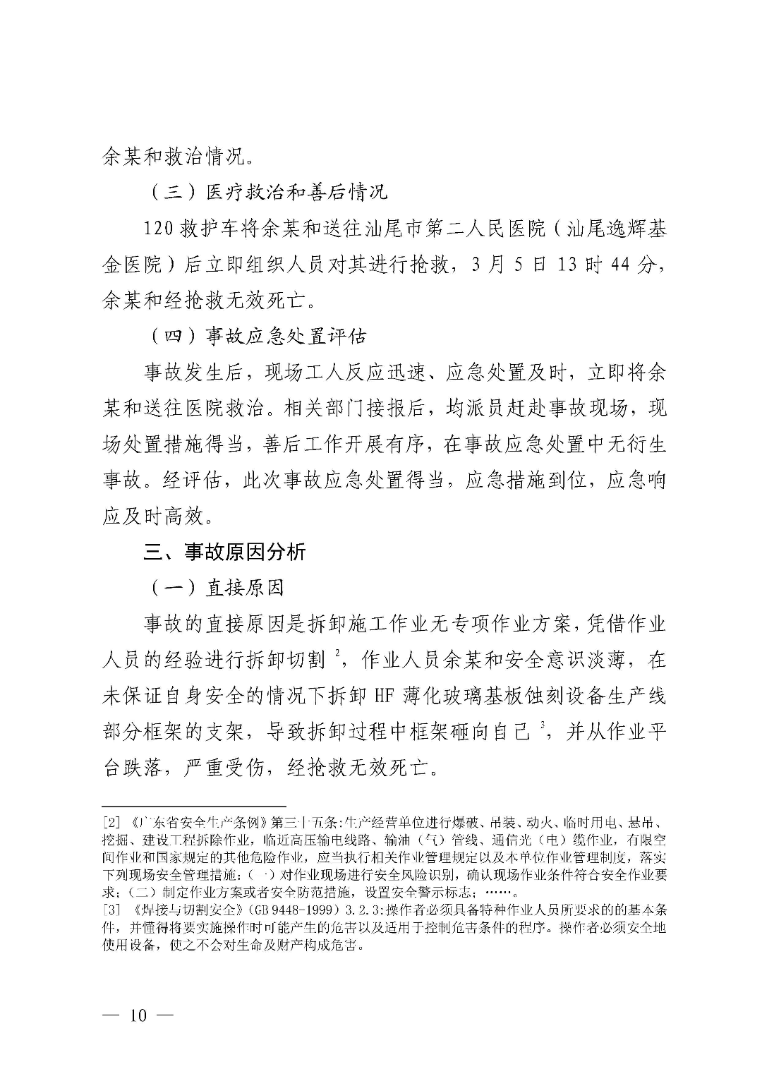
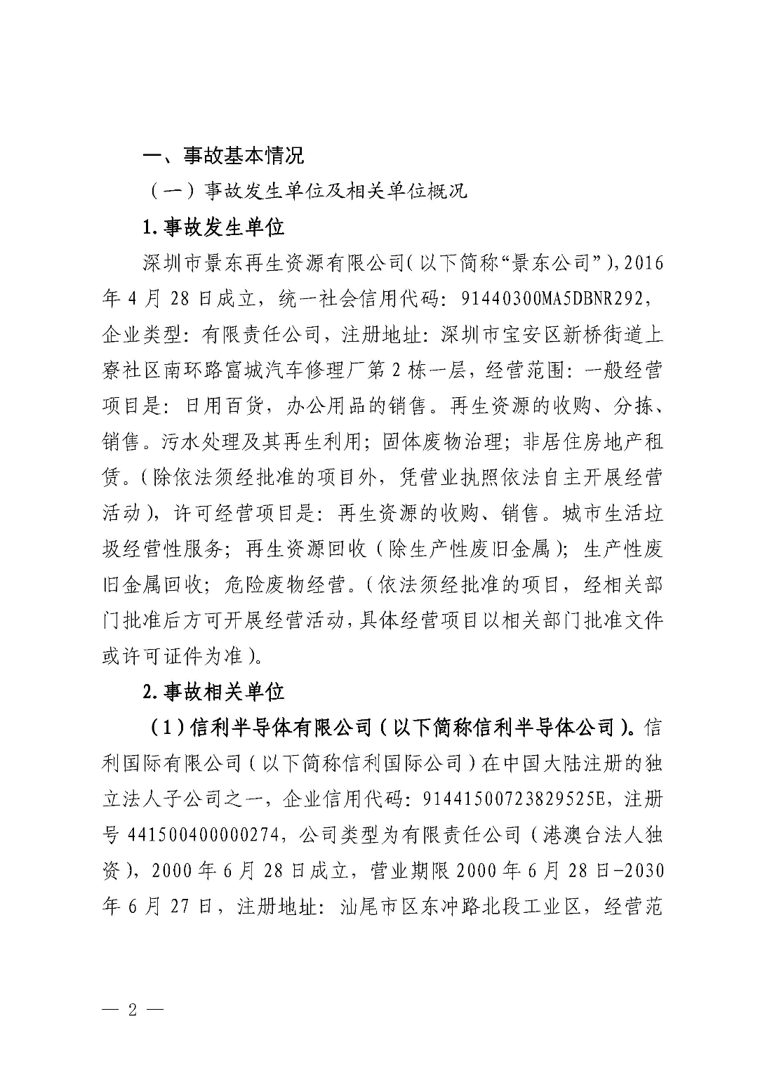
市城区“3·5”一般物体打击事故调查报告
2024-05-06 10:13           来源: 本网          发布机构: 汕尾市应急管理局 【字体:   打印

市城区“3·5”一般物体打击事故调查报告(公示版)_页面_01.jpg市城区“3·5”一般物体打击事故调查报告(公示版)_页面_02.jpg市城区“3·5”一般物体打击事故调查报告(公示版)_页面_03.jpg市城区“3·5”一般物体打击事故调查报告(公示版)_页面_04.jpg市城区“3·5”一般物体打击事故调查报告(公示版)_页面_05.jpg市城区“3·5”一般物体打击事故调查报告(公示版)_页面_06.jpg市城区“3·5”一般物体打击事故调查报告(公示版)_页面_07.jpg市城区“3·5”一般物体打击事故调查报告(公示版)_页面_08.jpg市城区“3·5”一般物体打击事故调查报告(公示版)_页面_09.jpg市城区“3·5”一般物体打击事故调查报告(公示版)_页面_10.jpg市城区“3·5”一般物体打击事故调查报告(公示版)_页面_11.jpg市城区“3·5”一般物体打击事故调查报告(公示版)_页面_12.jpg市城区“3·5”一般物体打击事故调查报告(公示版)_页面_13.jpg市城区“3·5”一般物体打击事故调查报告(公示版)_页面_14.jpg市城区“3·5”一般物体打击事故调查报告(公示版)_页面_15.jpg市城区“3·5”一般物体打击事故调查报告(公示版)_页面_16.jpg市城区“3·5”一般物体打击事故调查报告(公示版)_页面_17.jpg市城区“3·5”一般物体打击事故调查报告(公示版)_页面_18.jpg市城区“3·5”一般物体打击事故调查报告(公示版)_页面_19.jpg市城区“3·5”一般物体打击事故调查报告(公示版)_页面_20.jpg市城区“3·5”一般物体打击事故调查报告(公示版)_页面_21.jpg

关联稿件:
相关附件:
扫一扫在手机打开当前页

主办单位:汕尾市应急管理局 版权所有:汕尾市应急管理局
网站标识码:4415000052  粤公网安备 44150202000004号    粤ICP备05063439号
联系我们  网站地图   


应急管理部“安全生产举报”
微信小程序

您访问的链接即将离开“汕尾市应急管理局”网站,是否继续?

--
Baidu
map