- -
您现在所在的位置 : 首页 > 汕尾市人力资源和社会保障局 > 政务要闻 > 通知公告
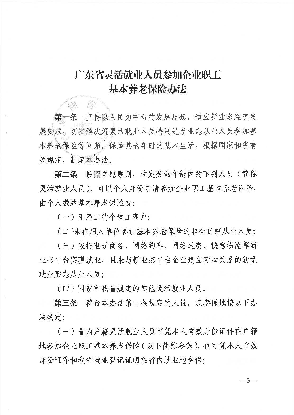
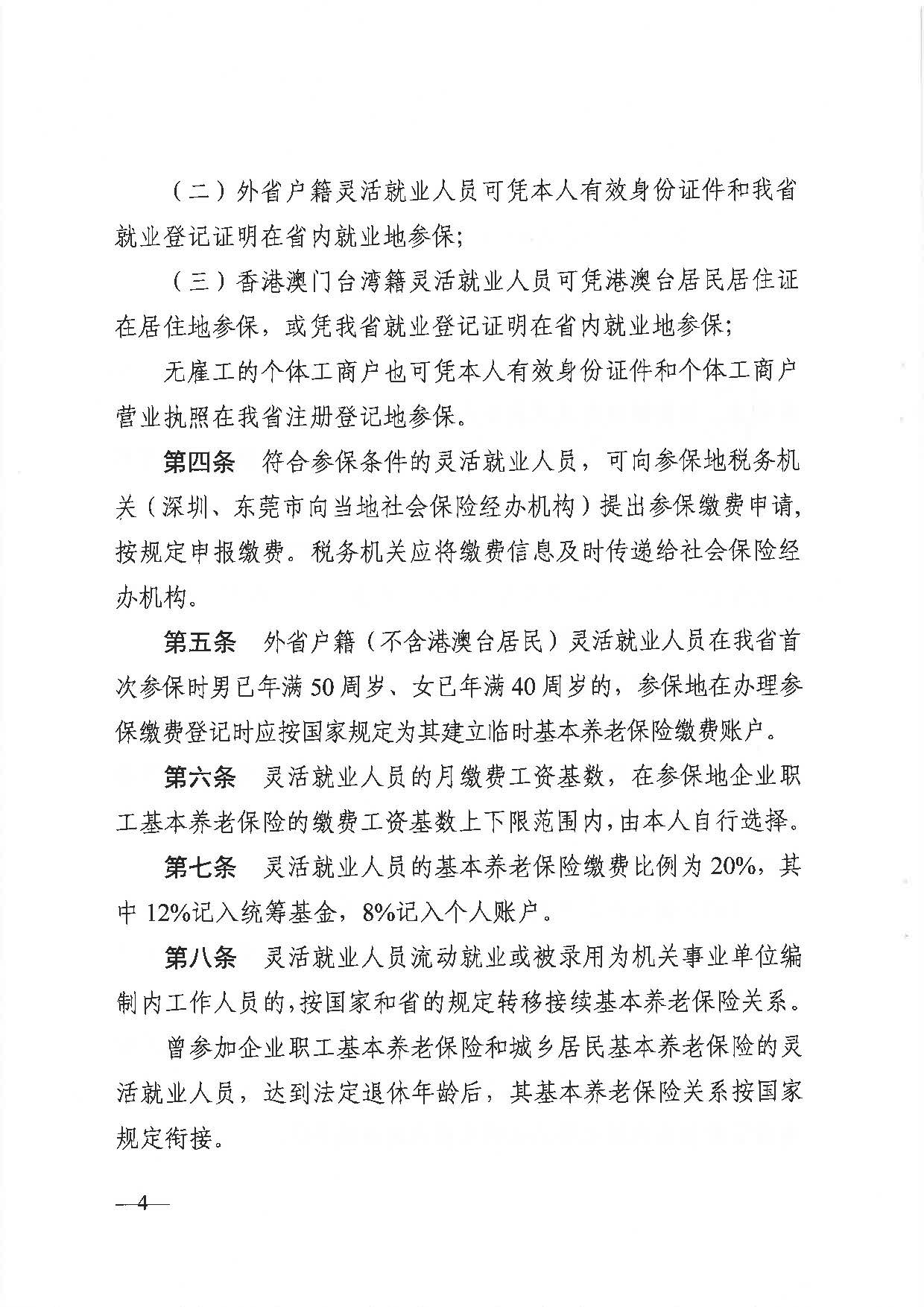
广东省人力资源和社会保障厅 广东省财政厅 国家税务总局广东省税务局关于印发《广东省灵活就业人员参加企业职工基本养老保险办法》的通知
  • 2021-04-25 11:44
  • 来源:广东省人力资源和社会保障厅
  • 发布机构:汕尾市人力资源和社会保障局
  • 【字体:   

682463.jpg255、广东省人力资源社会保障厅 广东省财政厅 国家税务总局广东省税务局关于印发《广东省灵活就业人员参加企业职工基本养老保险办法》的通知_页面_2.jpg255、广东省人力资源社会保障厅 广东省财政厅 国家税务总局广东省税务局关于印发《广东省灵活就业人员参加企业职工基本养老保险办法》的通知_页面_3.jpg255、广东省人力资源社会保障厅 广东省财政厅 国家税务总局广东省税务局关于印发《广东省灵活就业人员参加企业职工基本养老保险办法》的通知_页面_4.jpg255、广东省人力资源社会保障厅 广东省财政厅 国家税务总局广东省税务局关于印发《广东省灵活就业人员参加企业职工基本养老保险办法》的通知_页面_5.jpg255、广东省人力资源社会保障厅 广东省财政厅 国家税务总局广东省税务局关于印发《广东省灵活就业人员参加企业职工基本养老保险办法》的通知_页面_6.jpg

关联稿件:
相关附件:
扫一扫在手机打开当前页

主管单位:汕尾市人力资源和社会保障局  地址:汕尾市城区政和路28号汕尾市人力资源和社会保障局  电话:0660-3362955  传真:0660-3361990
版权所有:汕尾市人力资源和社会保障局,未经许可严禁复制或镜像   网站地图
粤公网安备 4150202000001号   粤ICP备05063439号  网站标识码:4415000052
版权所有:汕尾市人力资源和社会保障局   监督电话:12345   联系我们

Baidu
map

您访问的链接即将离开“汕尾市人力资源和社会保障局”网站,是否继续?

Baidu
map