您现在所在的位置 : 首页 > 汕尾市自然资源局 > 通知公告
汕尾市国有建设用地使用权协议出让公告(汕协议出让[2022]01号)
  • 2022-09-23 10:22
  • 来源: 本网
  • 发布机构: 汕尾市自然资源局
  • 【字体:    

  经汕尾市非农建设用地会审会审议同意,根据《中华人民共和国土地管理法》、《协议出让国有土地使用权规定》(国土资源部令第21号)和《协议出让国有土地使用权规范(试行)》等有关法律法规的规定,我局近期拟以协议出让方式供应一宗国有建设用地使用权。现将有关事项公告如下:

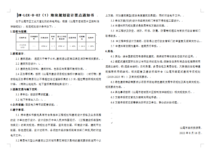
  一、协议出让地块的基本情况和规划指标要求

宗地编号

 位置

 面积(㎡)

土地用途

容积率

建筑密度

绿地率

出让年限(年)

出让价款(万元)

SW-LCX-O-02(1)

市区工业大道北侧

6700

供电用地(U12)

 ≤1.0

 ≤40%

 ≥20%

 50年

 670

  二、公告时限

  公告时限为20日,具体时限为2022年9月23日至2022年10月13日。

  三、意向用地者申请方式

  公告时限内,对本公告所列地块有意向的单位,需提供组织机构代码证、营业执照、法定代表人证明书、法人身份证明,向汕尾市自然资源局提出纸质申请。

  在规定时间内,同一地块只有一个意向用地者的,可采用协议出让方式供地;同一地块有两个以上意向用地者的,采用招拍挂出让方式供地。

  四、联系方式

  联系单位:汕尾市自然资源局

  联系地址:汕尾市城区政和路市自然资源局四楼规划与建设用地管理科

  联系电话:0660—3377096

  联 系 人:陈先生


  附:1.SW-LCX-O-02(1)地块红线图.png

         2.SW-LCX-O-02(1)地块规划设计条件.png



                                                                                                                                                                    汕尾市自然资源局

                                                                                                                                                                     2022年9月23日


关联稿件:
相关附件:
扫一扫在手机打开当前页

您访问的链接即将离开“汕尾市自然资源局”网站,是否继续?

Baidu
map