各地级以上市自然资源主管部门:
为贯彻落实《国务院办公厅关于全面开展工程建设项目审批制度改革的实施意见》(国办发〔2019〕11 号)、《广东省人民政府关于印发广东省全面开展工程建设项目审批制度改革实施方案的通知》(粤府〔2019〕49 号)有关要求,经省工程建设项目审批改革办公室专题工作会议审议,现就推进工程建设项目立项规划用地许可阶段用地和规划“多审合一”
改革有关事项通知如下:
一、精简审批环节
整合工程建设项目规划选址和用地预审,将建设项目选址意见书和用地预审意见合并为“建设项目用地预审意见(选址意见书)”。统筹建设用地审批供应管理和建设用地规划许可,将涉及房屋建筑和城市基础设施等工程建设项目的建设用地规划许可、建设用地批准手续、国有土地划拨决定书实行同步办理。
二、整合申报材料
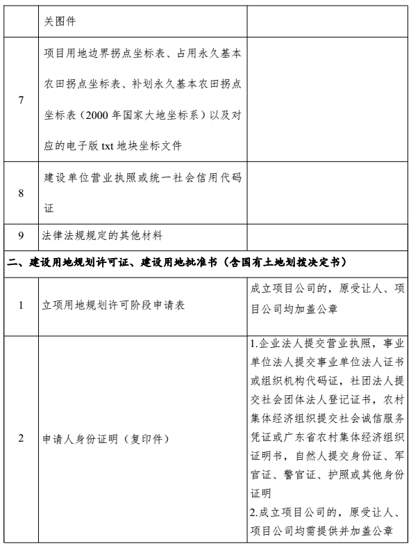
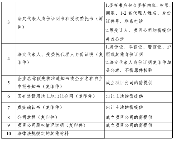
办理建设项目用地预审意见(选址意见书)、建设用地规划许可证、建设用地批准书、国有土地划拨决定书等审批事项,实行一张表单申请,提交有关申请材料(附件1)。涉及建设项目选址论证评估、土地利用总体规划修改方案暨永久基本农田补划方案、实地踏勘论证报告、节地评价报告等事项的,应当整合归并形成统一的《建设项目用地预审选址意见报告书》,技术规程和资质要求仍按原有关规定执行。
三、规范办理流程
(一)实行统一收件
1.办理“建设项目用地预审意见(选址意见书)”事项的工程建设项目,通过广东省政务服务网进行网上申报。属于不同层级办理的按下列方式处理:建设项目用地预审审批权限在国家、核发选址意见书权限在省的,由省自然资源厅统一按“建设项目用地预审意见(选址意见书)”事项收件,并负责审查选址意见书部分事项,同步将建设项目用地预审事项按程序及时报自然资源部审批;建设项目用地预审审批权限已委托下放给地级以上市、选址意见书核发权限在省的,由市、县自然资源主管部门统一按“建设项目用地预审意见(选址意见书)”事项收件,并负责审查用地预审部分事项,同步将选址意见书部分事项按程序及时报送省自然资源厅,省自然资源厅于5 个工作日内审批并以内部发文形式将有关意见函复下级自然资源主管部门。
2.同步办理用地规划许可、建设用地批准书和国有土地划拨决定书的工程建设项目,通过广东省政务服务网进行网上申报。
3.涉密项目按保密要求实行线下保密纸质材料申报。
(二)实行统筹办理
规划选址意见书、用地预审意见、建设用地规划许可证、建设用地批准书和国有土地划拨决定书属于自然资源部门内部不
同科(处、股)室审批职能的,其中“建设项目用地预审意见(选址意见书)”统一由一个科(处、股)室办理,其他科(处、股)室协助;建设用地规划许可证、建设用地批准书和国有土地划拨决定书按照职能由相关科(处、股)以并联方式同步办理。
(三)实行统一出件
办理“建设项目用地预审意见(选址意见书)”事项的建设项目,用地预审权限在国家的,由省级自然资源主管部门先行核发选址意见书,并在自然资源部批复用地预审意见后,及时转发自然资源部用地预审意见,申请人可以自行选择一并或单独向省级自然资源主管部门领取;核发选址意见书权限在省的,地级以上市自然资源主管部门收到省自然资源厅函复的有关意见后,统一出具《建设项目用地预审(选址意见书)意见》(附件2)。申请办理建设用地规划许可证、建设用地批准书和国有土地划拨决定书,应当由各市、县自然资源主管部门同步核发。《建设项目用地预审(选址意见书)意见》有效期为3 年,自批准之日起算,国家对有效期另有规定的,按照国家有关规定
执行。按本通知办理的审批事项,涉及不同行政审批层级的,其办理时限不得超过15 个工作日(不含报自然资源部审批、材料补正、批前公示时间,下同),属于一个自然资源部门办理的,其办理时限不得超过10 个工作日。
四、加强组织实施
(一)明确职责分工,落实改革责任。各地级以上市自然资源主管部门要根据机构设置实际情况,明确部门内设机构职责分工,把改革责任落实到位,避免推诿扯皮。要做好技术保障服务工作、提供技术支撑,为改革打好基础。各地可根据工程建设项目审批制度改革工作情况,进一步探索用地和规划及其他审批事项“多审合一”改革路径,提高审批效率。
(二)委托下放权限,促进改革落地。省已将用地预审等18项国土资源省级行政职权委托调整给各地级以上市实施,省自然资源厅将提请省政府适时下放选址意见书审批职权,解决目前建设项目选址意见书与用地预审不同审批层级的问题,为用地和规划“多审合一”改革提供有力支撑。
(三)加强业务指导,做好政策宣传。针对“多审合一”改革中的重点、难点问题,加强对各地、项目用地单位等相关人员的业务培训和指导,加强政策宣传,让企业和社会公众知晓改革内容,掌握改革政策,应用改革成果,确保用地和规划“多审合一”改革尽快见到实效。
本通知自印发之日起施行,有效期3 年。
附件:1.建设项目用地预审意见(选址意见书)、建设用地规划许可证、建设用地批准书(含国有土地划拨决定书)办理申请材料目录
2.建设项目用地预审(选址意见书)意见(格式文本)
附件1
申请材料目录



附件2
关于XX 建设项目用地预审(选址意见书)意见
XX 自然资源局,XX 建设单位:
《请示文件名称》(请示文号)及相关材料收悉。经审查,意见如下:
一、XX 建设项目(统一项目代码:XXXX)已列入《XX规划》,项目的建设对XX 具有重要意义。用地已列入/符合当地土地利用总体规划(不符合土地利用总体规划,已按规定编制土地利用总体规划局部修改方案),符合供地政策,符合城乡规划的要求,原则同意核发工程建设项目用地预审(选址意见书)意见。
二、项目选址位于XX 市XX 县(区)境内,途径……/接入……,线路总长度为XXkm(块状用地无需表述)。项目拟用地总面积XX 公顷,其中农用地XX 公顷(耕地XX 公顷),建设用地XX 公顷,未利用地XX 公顷,不涉及围填海,不占用基本农田,(如涉及跨地级市项目的,则增加分地级市的地类表述。如涉及XX 市面积XX 公顷,其中农用地XX 公顷……)。(见附件)在初步设计阶段,要从严控制建设用地规模,节约集约利用土地。
三、当地自然资源主管部门要根据国家、省法律法规和有关文件的规定,认真做好征地补偿安置前期工作,足额安排补偿安置金并纳入工程项目预算,合理确定被征地农民安置途径,明确就业、住房、社会保障等措施,保证被征地农民原有生活水平不降低,长远生计有保障,切实维护被征地农民的合法权益。地级以上市自然资源主管部门应督促建设单位在用地报批前按规定做好征地补偿安置有关工作。
四、当地自然资源主管部门要依法依规办理建设用地报批手续。未取得建设用地批准手续的不得开工建设。切实加强对此项目的用地核查工作,及时制止违法用地行为,并向同级人民政府和我厅报告情况。对违法用地行为发现后没有及时制止造成严重后果的,将严肃追究相关责任人行政责任。
五、建设单位应当对单独选址建设项目是否位于地质灾害易发区、是否压覆重要矿产资源进行查询核实;位于地质灾害易发区或者压覆重要矿产资源的,应当依据相关法律法规的规定,在办理用地预审手续后,完成地质灾害危险性评估、压覆矿产资源登记等。
六、请你们进一步处理好项目与电力、通信、给排水等市政设施及公共服务设施的协调关系/严格落实环境保护措施,将项目建设及运营过程中产生的环境污染危害减至最低/认真做好消防、抗震和地质灾害防治等相关措施,最大限度降低灾害可能造成的损失/处理好项目与沿线风景名胜、文物古迹及历史文化保护的关系,尽量避免项目建设对风景名胜区、旅游区造成不利影响。(如不涉及上述有关专项规划,则无需该方面的表述)。请你们严格遵守有关法律法规,依法取得环境、规划、施工等各类许可文件后方可开工建设。
七、建设项目用地预审(选址意见书)意见文件有效期为3年,本文件有效期至20XX 年X 月X 日。
附件:XX 项目用地预审(选址意见书)用地红线图
行政审批主管部门名称及签章
20XX 年X 月X 日
您访问的链接即将离开“汕尾市自然资源局”网站,是否继续?