1. 1
  2. 2

政府采购流程

发布时间:2022-12-31 21:05 来源:本网 发布机构:汕尾市公共资源交易中心


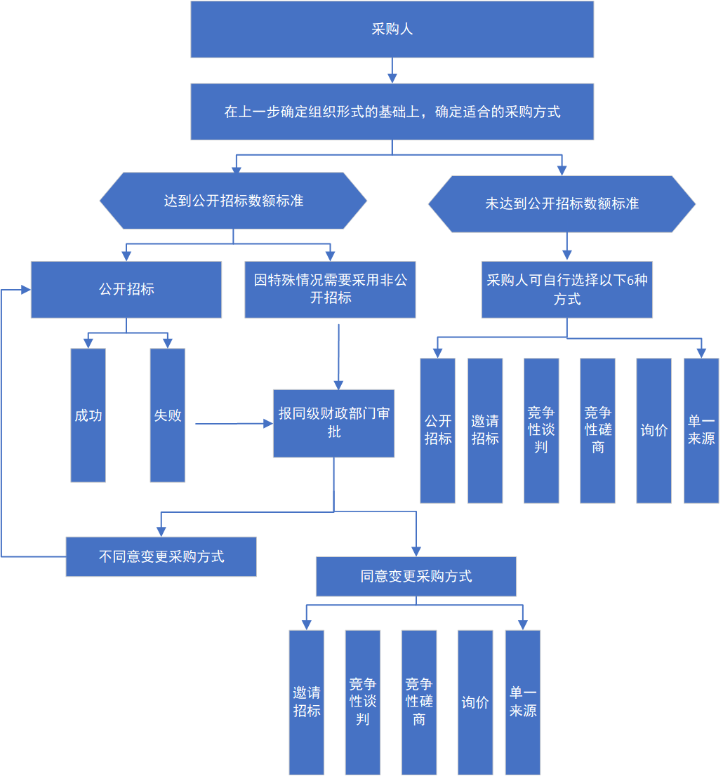
1、确定政府采购方式流程:


1.png


2、公开招标流程:


2.png



3、邀请招标流程:


3.png



4、竞争性谈判流程:


4.png



5、竞争性磋商流程:


5.png



6、单一来源采购流程:


6.png


7、询价流程图:


7.png













扫一扫在手机打开当前页
- -
Baidu
map