智能
问答
政务
微信
微信公众号
政务
手机
移动门户
长者助手
无障碍
手机版
网站支持IPV6
网站首页
聚焦汕尾
政务公开
政务服务
政民互动
走进汕尾
无障碍版
关怀版
网站首页
聚焦汕尾
政务公开
政务服务
政民互动
走进汕尾
当前位置:
首页
>
汕尾市人民政府门户网站
>
政务公开
>
基础信息公开
>
行政执法
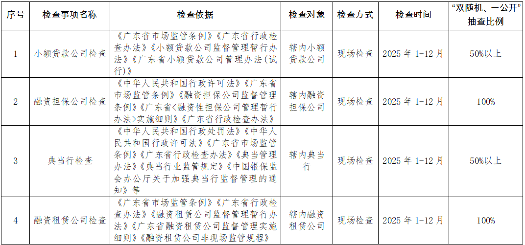
汕尾市人民政府办公室2025年度行政检查计划
2025-04-02 19:24
来源: 汕尾市人民政府办公室
发布机构:汕尾市人民政府门户网站
【字体:
大
中
小
】
分享到:
关联稿件:
相关附件:
扫一扫在手机打开当前页
【TOP】
【
打印页面
】【
关闭页面
】
您访问的链接即将离开“汕尾市人民政府门户网站”,是否继续?
map