
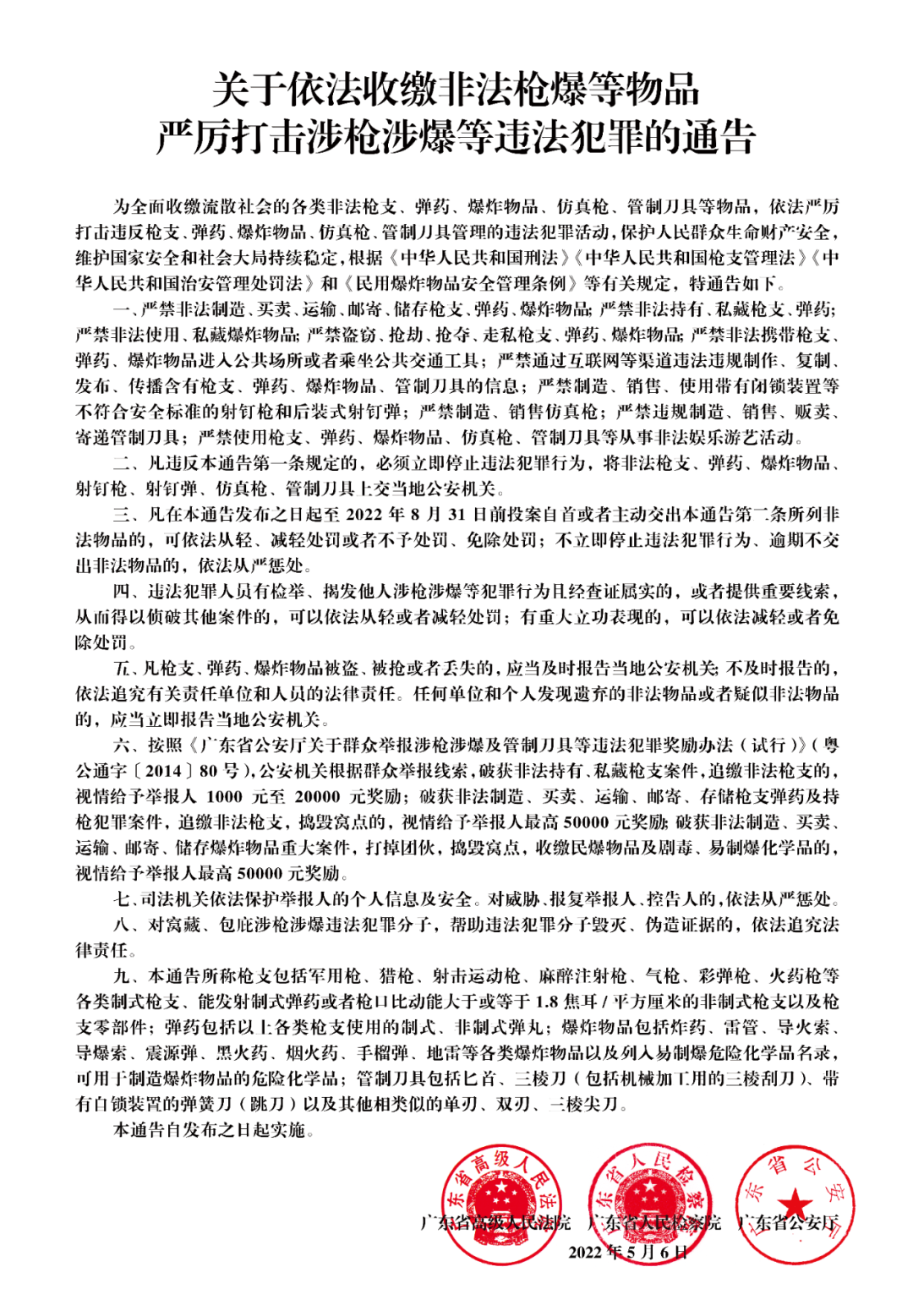
◆非法持有枪支,会有什么法律后果? ◆如果发现非法枪爆,市民群众该如何举报? 今年五月,广东公检法三部门联合发布《关于依法收缴非法枪爆等物品严厉打击涉枪涉爆等违法犯罪的通告》(以下简称“通告”)。 “通告”中明确,自通告发布之日起至2022年8月31日前投案自首或者主动交出非法枪爆物品的,可依法从轻、减轻处罚或者不予处罚、免除处罚;不立即停止违法犯罪行为,逾期不交出非法物品的,依法从严惩处。 汕尾警方提醒 非法制造、买卖、运输、邮寄、储存、持有、私藏军用枪支一支以上的,或者非法制造、买卖、运输、邮寄、储存、持有、私藏以火药为动力发射枪弹的非军用枪支一支以上或者以压缩气体等为动力的其他非军用枪支两支以上的,即构成犯罪;枪支数量达到上述标准五倍或者三倍以上的,要升档量刑,其中如认定为非法制造、买卖、运输、邮寄、储存枪支罪的,可以判处十年以上有期徒刑直至死刑。 请大家务必: 1.不要购买无生产厂家、无许可证号、无产品标志、来源不明的玩具枪; 2.不要购买仿真枪、火柴枪等易于造成危害的物品; 3.不要通过各种不正当的渠道去收藏和购买非法枪支,以免因爱好而“走火”。 关于非法枪爆的九个严禁 1、严禁非法制造、买卖、运输、邮寄、储存枪支、弹药、爆炸物品; 2、严禁非法持有、私藏枪支、弹药;严禁非法使用、私藏爆炸物品; 3、严禁盗窃、抢劫、抢夺、走私枪支、弹药、爆炸物品; 4、严禁非法携带枪支、弹药、爆炸物品进入公共场所或者乘坐公共交通工具; 5、严禁通过互联网等渠道违法违规制作、复制、发布、传播含有枪支、弹药、爆炸物品、管制刀具的信息; 6、严禁制造、销售、使用带有闭锁装置等不符合安全标准的射钉枪和后装式射钉弹; 7、严禁制造、销售仿真枪;严禁违规制造、销售、贩卖、寄递管制刀具; 8、严禁违规制造、销售、贩卖、寄递管制刀具; 9、严禁使用枪支、弹药、爆炸物品、仿真枪、管制刀具等从事非法娱乐游艺活动。 枪支爆炸物的定性 本通告所称枪支包括: 军用枪、猎枪、射击运动枪、麻醉注射枪、气枪、彩弹枪、火药枪等各类制式枪支、能发射制式弹药或者枪口比动能大于等于1.8焦尔/平方厘米的非制式枪支以及枪支零部件。 弹药包括: 以上各类枪支使用的制式、非制式弹丸。 爆炸物品包括: 炸药、雷管、导火索、导爆索、震源弹、黑火药、烟火药、手榴弹、地雷等各类爆炸物品以及列入易制爆危险化学品名录,可用于制造爆炸物品的危险化学品。 夏季治安打击整治“百日行动”期间 汕尾警方进一步开展专项查缉行动 请广大市民积极配合支持 主动上交非法枪爆物品 积极举报涉枪爆违法犯罪线索 警方将严格保护举报人个人信息 并对有效举报予以奖励 汕尾市公安局举报中心电话 110 通告正文:


您现在所在的位置 :
2022-08-01 15:33
粤公网安备 44150202000004号